Welcome
My name is Oliver Rosengarth.
After completing my bachelor's degree in mathematics, I'm following another passion of mine by studying Animation and Game in Darmstadt.
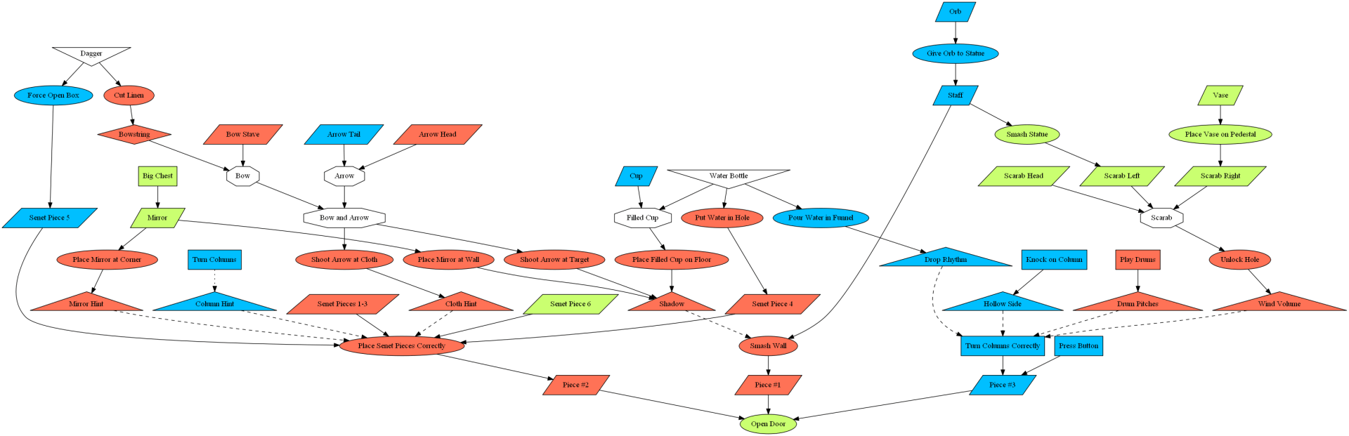
When working on game projects, I specialize in programming, game design and writing. I especially enjoy developing adventure games with an emphasis on narrative and puzzles.
Take a look at my projects.
Game Design
I design game concepts, core game rules and mechanics as well as puzzles and dialogue trees.
Game Writing
I create interactive stories, worlds and characters and write game dialogue and screenplays for cutscenes.
Game Development
I implement game mechanics and develop scripting languages for game designers to define the gameplay with.











